百度湖北总代陨落,搜索时代红利终结,企业何寻新航向?

资讯 » 科技头条 2025-07-07

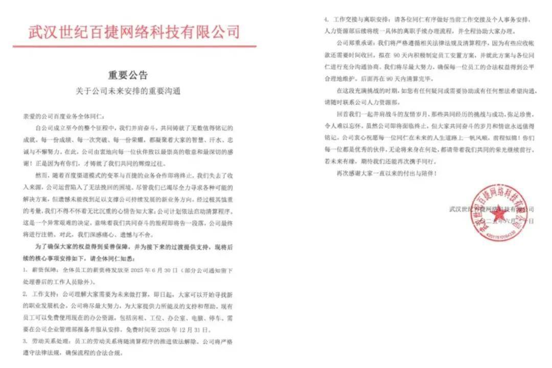
在时代的洪流中,有些故事以一种静默而决绝的方式落幕。近日,湖北地区互联网营销领域的老牌巨头——世纪百捷网络科技有限公司,在炎炎夏日中宣布了清算的消息,为这个曾辉煌一时的企业画上了句号。

6月30日,一封公告悄然出现在武汉光谷的世纪百捷办公区内,宣告着全体员工工资发放至当日,公司即将依法启动清算程序。这则消息如同一枚重磅炸弹,在业界掀起了轩然大波。毕竟,这家成立于2003年的企业,曾是湖北地区百度营销的总代理,见证了互联网营销的黄金十年。

回望世纪百捷的兴衰史,它几乎就是一部百度代理商的缩影。从最初获得百度湖北地区总代理资格,到与百度共同成长,世纪百捷曾屡获殊荣,成为业界瞩目的焦点。巅峰时期,其年销售额高达20亿,净利润3亿,员工超千人,服务企业客户超过15万家。然而,这一切的辉煌,都随着百度渠道模式的变革而戛然而止。

作为曾经的“躺赚”巨头,世纪百捷凭借着总代理的身份,享受着从百度获取低价广告资源再转手卖给中小企业的利润差价。这种垄断地位,让它在当地建立起自己的商业王国。然而,随着百度取消独家代理模式,转而采用服务商运营模式,世纪百捷的“垄断权”瞬间消失,最终只能黯然离场。

其实,世纪百捷的困境并非个例。百度正在全国范围内进行渠道模式的变革,取消独家代理机制,转而让全国的百度代理都有机会开发这些区域的客户。这一举措,对于百度而言,无疑是一次壮士断腕般的自我革命。它主动挥刀斩断了曾作为广告业务根基的代理商体系,展现出转型的决心。

那么,百度为何如此决绝呢?从财报数据中或许可以窥见一二。近年来,百度核心在线营销收入持续下滑,不仅连续多个季度同比下滑,甚至收入已低于2019年同期水平。与此同时,广告市场的格局也发生了翻天覆地的变化。消费品广告的预算大部分流向了抖音、淘宝、快手和微信等平台,而百度的份额则越来越少。

除了外部竞争的压力,百度自身的战略摇摆也是其困境的原因之一。作为中国最早提出“All in AI”的公司,百度在AI领域的投入巨大,但并未形成明显的领先优势。其AI产品文心一言(后更名为文小言)在推出后,日活跃用户迅速被其他竞争对手超越,彻底失势。百度的搜索广告业务也受到AI搜索和新生平台的双重冲击。

面对如此困境,百度不得不寻求转型。从造车项目到电商业务,从O2O到B2C,百度几乎尝试了所有的赛道,但并未取得明显突破。在2025年第一季度财报会上,百度移动生态事业群总裁罗戎坦言:“如果我们不主动革新搜索业务,迟早会面临挑战。”

因此,百度将竞争策略聚焦于重塑搜索体验和实现从“搜索”向“解决方案交付”的升级。同时,在商业模式上,百度希望通过AI搜索打造更加灵活、原生的广告形式,以提升变现效率。然而,这一转型之路并非坦途。传统搜索引擎业务快速萎缩,AI搜索尚未确立领先优势,新兴业务仍需持续投入。站在十字路口的百度,挥刀砍向曾贡献“现金奶牛”的代理商体系,已是破釜沉舟之举。

世纪百捷的破产清算,不仅是一个企业的终结,更是互联网营销从“搜索时代”向“内容时代”转型的阵痛。它标志着一个依靠平台政策红利就能“躺赚”的时代彻底终结。在AI重构一切的今天,所有企业都必须主动革新,否则将面临被淘汰的命运。那些曾乘着百度快车道飞驰的企业,如今必须找到新的引擎,以应对时代的变革。



免责声明:本网信息来自于互联网,目的在于传递更多信息,并不代表本网赞同其观点。其内容真实性、完整性不作任何保证或承诺。由用户投稿,经过编辑审核收录,不代表头部财经观点和立场。
证券投资市场有风险,投资需谨慎!请勿添加文章的手机号码、公众号等信息,谨防上当受骗!如若本网有任何内容侵犯您的权益,请及时联系我们。